Tony H
Local Guide | 9 reviews | 2 photos
Yesterday
“Vlad is amazing. He has tons of patience and is able to crank out work real well while still being able to give the personal touch and service with the follow-ups that I needed”
For the last 4 years, my team and I have solidified a workflow that has helped hundreds of businesses and personalities build a solid presence online.












Public Google reviews consistently call out responsiveness, technical execution, and practical support throughout delivery.
Rating
Reviews
Local Guide | 9 reviews | 2 photos
Yesterday
“Vlad is amazing. He has tons of patience and is able to crank out work real well while still being able to give the personal touch and service with the follow-ups that I needed”
Our content lets us track what works in real-time.
Our websites help funnel people to your brand.
You use the data we collect to power operations.
24⁄7, AI-powered scraping of industry chatter, social signals, and competitor moves that flow straight into your pipeline to power every strategic decision. Think of this as your Marketing OS. Currently, we are only giving this to Enterprise clients as part of a Web Development Package.
Our clean marketing hubs and analytics tools help us create better ad campaigns that optimize spending and catch attention quickly.

Our in-house editing OS allows you to create anything with the use of AI or by hand. A solid CapCut replacement.
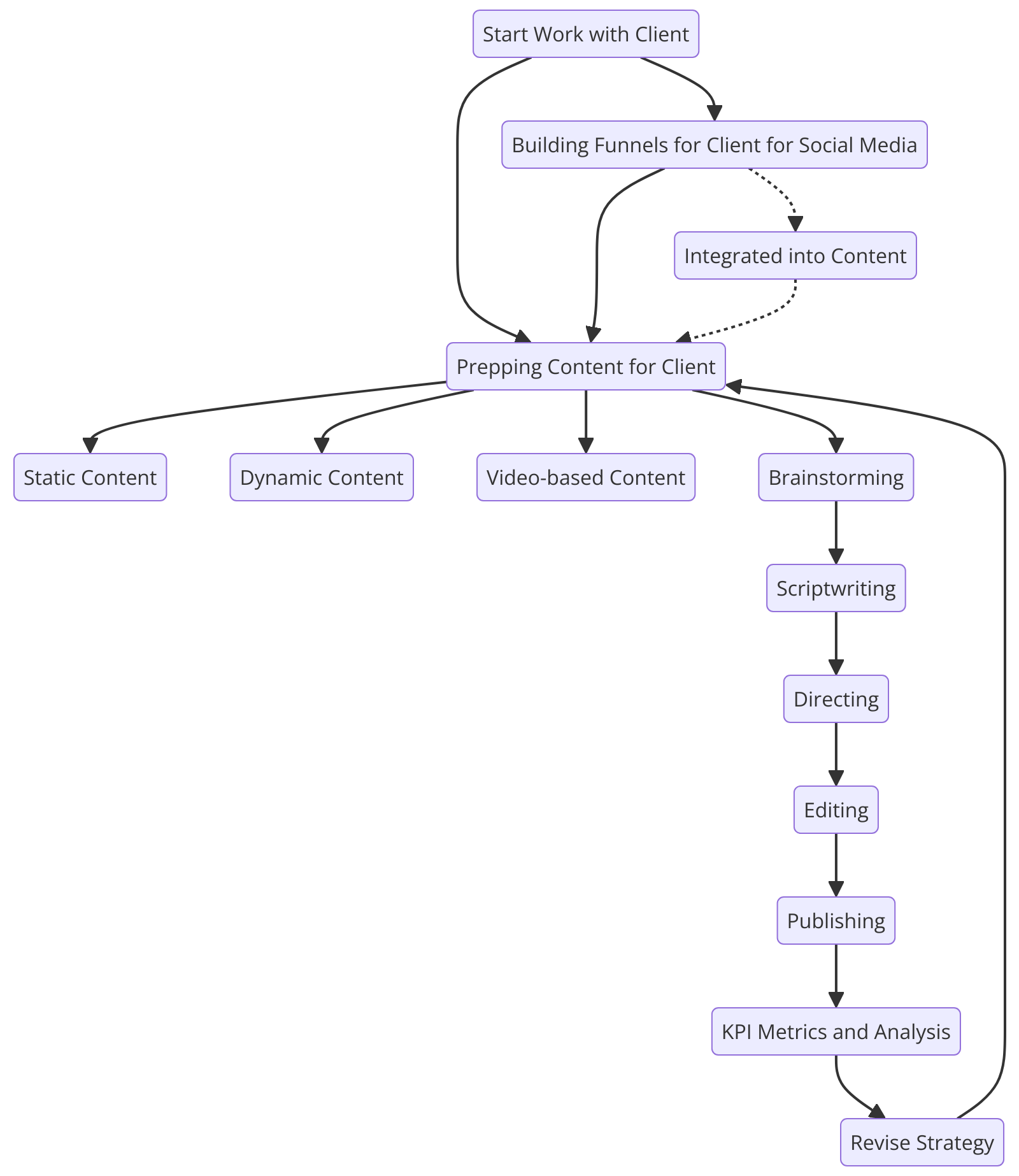
We can create over 100+ daily pieces of content for your company. It is a first-class mission of ours to help your business be seen and taken seriously in the attention economy.
Here is some of our proudest work.
Swipe through a few of our past clients.
Influencer • 2023-2024
↩️ Press to flip
California tea distributors • 2023
↩️ Press to flip
Influencer • 2024
↩️ Press to flip
• Branding principles and SOPs to build your content library.
• Content calendars for months of consistency.
• Turning raw footage and drafts into high-converting creatives.
• Optimizing headlines, hooks, and adding indirect CTAs to boost sales.
• Scheduling and publishing at peak times.
• Cross-posting to all socials.
• Tracking KPIs to measure content efficacy.
• Providing actionable insights to refine strategy at stand-up meets.
Landing pages, product/service sites, and operations infrastructure, complete with branching, ACLs, compliance measures, and logs for each decision.
Full Operations Platform
A high-trust renovation/construction company in California that needed a full OS complete with compliance and security measures.
Service-heavy architecture for roofing, remodeling, ADUs, windows, and siding requests.
Full operations platform to track paychecks, HR, inquiries, tasks, team work, and employee productivity.
Growth / Creator Funnel
A sharp acquisition site built for applications, qualification, and monetization-driven messaging.
Tight sections for offer clarity: what we do, how it works, fit, results, and apply.
Designed to move qualified traffic into calls and applications with minimal friction.
Product / Medtech
A premium product site built to explain novel hardware, process, and credibility fast.
Structured around product education, scan-to-fit workflow, testimonials, and FAQs.
Clean premium positioning for a custom 3D-printed knee brace with strong CTA flow.
We are content-first -- businesses don't grow today without strong content pipelines. After that, we help you expand your paid ads channel through fast-acting campaigns. After your content and advertising is squared away, we help you build a strong marketing-informed operations website. Our systems weave together and work as a feedback lifecycle for businesses at any stage.
Starts at $550 /mo
Consistent short-form and written content systems that keep your brand active, credible, and compounding. The team and I have worked with some of the largest creators on social media and our systems genuinely work. We handle:
$450 + (1.2 × ad budget) /mo
Performance-driven paid acquisition for brands that need immediate reach, deterministic demand capture, and controlled spend options.
From $500+/mo
Websites, analytics, and internal marketing-informed software that help businesses turn demand signals into operational decisions.
$150+/platform
Optional audience and community support.
$50/hr (1st hr free)
Optional advisory for teams needing strategy input.
| Metric | USATII | Traditional agency | All-in-one SaaS | Freelance / DIY |
|---|---|---|---|---|
System type | One build + content retainer | Full-service contract | Subscription toolbox | Random free tooling |
Monthly fees | $0 software + flex retainer | $3-10k fee | $400-1k / service | Costs time |
Savings/yr | Up to $10K | N/A | N/A | N/A |
Content output | 90+ human-made videos/month | 8-15 assets / mo | Basic templates | Inconsistencies |
Booking + CRM built-in | Local-hosted, self-owned, firm-managed | Remote-hosted, remote-managed, remote-owned | Remote-hosted, remote-managed, remote-owned | N/A |
Time saved / wk | 20-30 hrs | 5-10 hrs | Depends on setup | -20 hrs |
Automation level | Full | Manual heavy | Semi-auto | None |
Ownership | You own IP | Agency-hosted | Vendor-locked | N/A |
* Excludes one-time development fee; hosting on your own systems keeps monthly costs at $0.00
Founder @ KALM
“It has been a year of incredible results. Post after post, we hit new highs I've never seen before. 10K views here, 30K there... if you want good SMM, Vlad is your guy.”
@chrisstocksofficial
"Vlad is incredible. His quality is out-of-the-park, he is always available, and the guy knows how to get views."
Director @ Stealth Startup
“Vlad’s strategy helped us scale past our social media bottlenecks. These are genuinely weapons of mass destruction.”
Celebrity group
“Vlad is dialed - he crunches hundreds of uploads per month and has created organic systems to boost our engagement big-time.”
Founder @ TheCPADude
“Sick edits! Good job here, I like how you did with these styles.”